← Voltar ao catálogo
Hypsilophodon foxii
Cretáceo Herbívoro

Hipsilofodonte

Hypsilophodon foxii

"Dente de crista alta (da Ilha de Wight)"

Período
Cretáceo · Barremiano
Viveu
130–125 Ma
Comprimento
até 1.8 m
Peso estimado
20 kg
País de origem
Reino Unido
Descrito em
1869 por Thomas Henry Huxley

O Hypsilophodon foxii foi um pequeno ornitópode bípede do Cretáceo Inferior da Ilha de Wight, na Inglaterra. Com cerca de 1,8 metro de comprimento e apenas 20 kg, era um herbívoro ágil e veloz, adaptado para correr em planícies de inundação semelhantes à savana. Descrito por Thomas Henry Huxley em 1869 a partir de um crânio coletado pelo reverendo William Fox, a espécie passou por décadas de interpretações equivocadas: pesquisadores do começo do século XX a retrataram erroneamente como um animal arborícola. Peter Galton, em trabalhos publicados entre 1969 e 1974, refutou definitivamente essa hipótese, estabelecendo o Hypsilophodon como corredor terrestre especializado, com pernas longas e cauda rígida para equilíbrio.

A Formação Wessex (Grupo Wealden) é uma unidade sedimentar do Barremiano (~130-125 Ma) da Ilha de Wight, sul da Inglaterra. Representa depósitos fluviais de alta sinuosidade em uma planície de inundação com relevo suave, sob clima quente e sazonal, com períodos de aridez documentados por rachaduras de dessecação e caliches. A vegetação era dominada por coníferas Cheirolepidiaceae. Além do Hypsilophodon, a formação preservou Iguanodon, Neovenator, Baryonyx, Polacanthus, Eotyrannus, pterossauros, crocodilos, tartarugas e mamíferos. O Hypsilophodon Bed, no topo da formação, é a camada mais produtiva em espécimes desta espécie.

🌿

Habitat

O Hypsilophodon viveu em planícies de inundação semelhantes a savanas no que é hoje a Ilha de Wight, Inglaterra, durante o Barremiano (~130-125 Ma). O clima era quente e sazonal, com estações secas e úmidas marcadas. A vegetação era dominada por coníferas da família Cheirolepidiaceae, com samambaias e cicadáceas. O ambiente era compartilhado com Iguanodon, Baryonyx, Neovenator, Eotyrannus, Polacanthus, pterossauros e mamíferos primitivos. Rios e lagos sazonais estruturavam a paisagem, criando habitats de bordas que o pequeno ornitópode provavelmente explorava.

🦷

Alimentação

Herbívoro especializado em vegetação de baixo porte, o Hypsilophodon usava um bico córneo distinto para cortar folhas, brotos e possivelmente raízes. A dentição em folha com cristas elevadas, característica que deu nome ao gênero, era eficiente para triturar material vegetal fibroso. Bochechas musculosas, evidenciadas por margens ósseas na região maxilar, permitiam um processamento oral mais eficiente que em outros répteis. A postura bípede permitia acesso à vegetação a alturas entre 0 e 1 metro do solo, nicho diferente dos grandes iguanodontes que se alimentavam em alturas maiores.

🧠

Comportamento e sentidos

Evidências tafonômicas indicam que o Hypsilophodon era gregário: múltiplos espécimes de diferentes idades foram encontrados juntos no Hypsilophodon Bed de Cowleaze Chine, sugerindo comportamento social ou pelo menos uso coletivo do mesmo local. A presença de juvenis e adultos no mesmo depósito é consistente com cuidado parental ou com grupos mistos de idades. O animal era provavelmente presa frequente de Baryonyx, Neovenator e Eotyrannus, e a agilidade cursorial era sua principal defesa contra predadores. Não há evidências de dimorfismo sexual marcado.

Fisiologia e crescimento

O Hypsilophodon tinha tendões caudais ossificados que mantinham a cauda rígida e horizontal, funcionando como contrapeso durante a corrida em alta velocidade. A estrutura dos membros posteriores, com fêmur curto e tíbia longa, é típica de corredores rápidos. Estimativas baseadas na proporção dos membros indicam velocidade máxima de até 40 km/h. Não há evidências diretas do tipo de metabolismo, mas a estrutura óssea e as proporções corporais são consistentes com metabolismo ativo e possivelmente endotérmico, como sugere a histologia de ornitópodes parentes estudados na Austrália.

Configuração continental

Mapa paleogeográfico do Cretáceo (~90 Ma)

Ron Blakey · CC BY 3.0 · Cretáceo, ~90 Ma

Durante o Barremiano (~130–125 Ma), Hypsilophodon foxii habitava a Laramídia, a metade ocidental do que hoje é a América do Norte, separada pelo Mar Interior do Oeste (Western Interior Seaway), um mar raso que dividia o continente ao meio. Os continentes estavam em posições muito diferentes das atuais: a Índia viajava em direção à Ásia, a Antártida ainda estava conectada à Austrália, e a América do Sul era uma ilha separada.

Completude estimada 65%

Conhecido a partir de aproximadamente 20 indivíduos, a maioria da Ilha de Wight. Vários espécimes incluem partes articuladas do esqueleto pós-craniano, embora poucos sejam completos. O crânio holótipo (NHMUK PV R 197) e o bloco Mantell-Bowerbank são especialmente bem preservados.

Encontrado (14)
Inferido (4)
Esqueleto de dinossauro — ornithopod
MWAK / Wikimedia Commons Domínio Público

Estruturas encontradas

skulllower_jawvertebraeribshumerusradiusulnahandfemurtibiafibulafootpelvisscapula

Estruturas inferidas

soft_tissuecomplete_skinfurculasternum

15 artigos em ordem cronológica — do artigo de descrição original até pesquisas recentes.

1870

On Hypsilophodon foxii, a New Dinosaurian from the Wealden of the Isle of Wight

Huxley, T.H. · Quarterly Journal of the Geological Society of London

Descrição original e fundadora do gênero Hypsilophodon. Thomas Henry Huxley examina o crânio coletado pelo reverendo William Fox e reconhece uma dentição única: dentes em forma de folha com cristas longitudinais elevadas, distintos de qualquer dinossauro então conhecido. Huxley distingue o material de Iguanodon e nomeia a espécie em homenagem ao coletor. O artigo estabelece os primeiros caracteres diagnósticos da espécie, incluindo a forma do premaxilar, o número e morfologia dos dentes maxilares e dentários, e a proporção do crânio. Esta publicação inaugurou mais de 150 anos de pesquisa sobre os pequenos ornitópodes da Formação Wessex e posicionou o Hypsilophodon como o ornitísquio basal mais bem documentado da Inglaterra.

Holótipo do crânio de Hypsilophodon foxii (NHM R197), o mesmo espécime descrito por Huxley em 1870. Fotografado em exposição na Alemanha.

Holótipo do crânio de Hypsilophodon foxii (NHM R197), o mesmo espécime descrito por Huxley em 1870. Fotografado em exposição na Alemanha.

Bloco Mantell-Bowerbank (NHM 28707), um dos primeiros espécimes de Hypsilophodon recuperados da Ilha de Wight, antes da descrição formal por Huxley.

Bloco Mantell-Bowerbank (NHM 28707), um dos primeiros espécimes de Hypsilophodon recuperados da Ilha de Wight, antes da descrição formal por Huxley.

1873

Contribution to the Anatomy of Hypsilophodon foxii

Hulke, J.W. · Quarterly Journal of the Geological Society of London

John Whitaker Hulke complementa a descrição original de Huxley com material pós-craniano recém-adquirido pelo Museu Britânico. O trabalho descreve pela primeira vez os membros posteriores, a cintura pélvica e partes da coluna vertebral do Hypsilophodon, revelando sua estrutura bípede e as proporções longilíneas das pernas. Hulke nota a presença de estruturas semelhantes a placas associadas às costelas, que por décadas seriam interpretadas erroneamente como armadura dérmica. O artigo documenta a posição das vértebras sacrais e a morfologia do ílio, estabelecendo a base para futuras análises da locomoção e postura do animal. Este trabalho, junto com a monografia de 1882, constitui a base anatômica clássica para o estudo do Hypsilophodon.

Esqueleto montado de Hypsilophodon no Oxford University Museum of Natural History, mostrando a estrutura pós-craniana estudada por Hulke em 1873.

Esqueleto montado de Hypsilophodon no Oxford University Museum of Natural History, mostrando a estrutura pós-craniana estudada por Hulke em 1873.

Vista lateral do esqueleto de Hypsilophodon em Oxford, revelando as proporções dos membros posteriores e a cauda que Hulke descreveu pioneiramente.

Vista lateral do esqueleto de Hypsilophodon em Oxford, revelando as proporções dos membros posteriores e a cauda que Hulke descreveu pioneiramente.

1882

An Attempt at a Complete Osteology of Hypsilophodon foxii; a British Wealden Dinosaur

Hulke, J.W. · Philosophical Transactions of the Royal Society of London

A maior e mais detalhada monografia anatômica do século XIX sobre o Hypsilophodon. Hulke sintetiza todo o material disponível no Museu Britânico e descreve sistematicamente cada elemento esquelético: crânio, mandíbula, vértebras cervicais a caudais, costelas, cintura escapular e pélvica, e todos os membros. O trabalho resolve definitivamente a questão taxonômica: o Hypsilophodon não é um jovem de Iguanodon, mas um gênero completamente distinto, com morfologia craniana, dentição e proporções esqueléticas próprias. Hulke documenta pela primeira vez os tendões ossificados da cauda e discute a postura bípede do animal. Com mais de 50 páginas e ilustrações detalhadas, este artigo permaneceu como referência osteológica primária por quase um século, até ser sucedido pela monografia de Galton de 1974.

Fóssil de Hypsilophodon no Natural History Museum de Londres, parte da coleção estudada por Hulke em sua monografia de 1882.

Fóssil de Hypsilophodon no Natural History Museum de Londres, parte da coleção estudada por Hulke em sua monografia de 1882.

Diagrama esquelético histórico de Hypsilophodon foxii em postura trípode, representação obsoleta que ilustra como o animal era interpretado no período vitoriano.

Diagrama esquelético histórico de Hypsilophodon foxii em postura trípode, representação obsoleta que ilustra como o animal era interpretado no período vitoriano.

1905

Notes on British Dinosaurs. Part I: Hypsilophodon

Nopcsa, F. · Geological Magazine

O barão Franz Nopcsa dedica uma nota crítica ao Hypsilophodon, revisitando o material anatômico disponível e discutindo as hipóteses sobre o modo de vida do animal. Notavelmente, Nopcsa expressa ceticismo quanto à interpretação arborícola que começava a ganhar tração na época, antecipando a refutação formal que só ocorreria décadas depois com Galton. O trabalho discute a morfologia do pé e dos dedos, questionando se o quinto dedo realmente funcionaria como um hálux oponível para agarrar galhos. Nopcsa também comenta a posição taxonômica do gênero dentro dos ornitópodes e fornece comparações com Iguanodon e outros dinossauros britânicos. Esta publicação é importante na história da paleontologia vitoriana tardia e demonstra como interpretações conflitantes sobre o Hypsilophodon coexistiram por décadas.

Reconstituição histórica de Hypsilophodon por Joseph Smit (1894), representando o animal em postura arborícola obsoleta, hipótese que Nopcsa já questionava em 1905.

Reconstituição histórica de Hypsilophodon por Joseph Smit (1894), representando o animal em postura arborícola obsoleta, hipótese que Nopcsa já questionava em 1905.

Fóssil juvenil de Hypsilophodon no Museu de Paleontologia de Tübingen. Espécimes juvenis foram usados em vários estudos históricos, incluindo os de Nopcsa.

Fóssil juvenil de Hypsilophodon no Museu de Paleontologia de Tübingen. Espécimes juvenis foram usados em vários estudos históricos, incluindo os de Nopcsa.

1969

The pelvic musculature of the dinosaur Hypsilophodon (Reptilia: Ornithischia)

Galton, P.M. · Postilla

Peter Galton apresenta a primeira reconstrução detalhada da musculatura pélvica do Hypsilophodon, usando anatomia comparada com aves e répteis modernos. O trabalho demonstra que o processo pré-púbico, a orientação do ílio e a morfologia do fêmur eram adaptações para locomoção cursorial terrestre, incompatíveis com escalada arbórea. Galton mostra que os músculos extensores e abatores da coxa tinham grandes áreas de origem no ilío expandido, sugerindo capacidade de corrida rápida. Este trabalho inaugurou a revisão sistemática de Galton sobre o Hypsilophodon, que culminaria na monografia de 1974. É considerado o primeiro artigo moderno a tratar o Hypsilophodon como corredor terrestre especializado, estabelecendo um paradigma que permanece válido até hoje.

Diagrama de escala de Hypsilophodon foxii baseado na reconstrução de Scott Hartman. A estrutura das pernas longas e o porte leve refletem as adaptações cursoriais documentadas por Galton.

Diagrama de escala de Hypsilophodon foxii baseado na reconstrução de Scott Hartman. A estrutura das pernas longas e o porte leve refletem as adaptações cursoriais documentadas por Galton.

Diagrama de seção transversal das regiões musculares epaxial e hipaxial da cauda de ornitópode, comparando Diluvisaurus e Hypsilophodon. Ilustra a musculatura cursorial estudada por Galton.

Diagrama de seção transversal das regiões musculares epaxial e hipaxial da cauda de ornitópode, comparando Diluvisaurus e Hypsilophodon. Ilustra a musculatura cursorial estudada por Galton.

1971

Hypsilophodon, the Cursorial Non-arboreal Dinosaur

Galton, P.M. · Nature

Em uma das mais influentes notas curtas já publicadas sobre o Hypsilophodon, Galton demonstra de forma sintética e definitiva que este dinossauro era um corredor terrestre, não um animal arborícola. O trabalho refuta ponto a ponto os argumentos de Abel (1912) e Heilmann (1926) que sustentavam a hipótese da vida nas árvores: o primeiro dedo do pé não era oponível como imaginado, as garras não eram curvas o suficiente para agarrar galhos, e nem a cintura escapular nem a cauda mostravam adaptações para escalada. Publicado na Nature com ampla visibilidade, o artigo encerrou definitivamente décadas de debate e redefiniu a imagem pública do Hypsilophodon como corredor ágil das planícies do Cretáceo Inferior da Inglaterra.

Reconstituição moderna de Hypsilophodon foxii em postura terrestre horizontal correta, refletindo o consenso científico estabelecido por Galton em 1971.

Reconstituição moderna de Hypsilophodon foxii em postura terrestre horizontal correta, refletindo o consenso científico estabelecido por Galton em 1971.

Mapa de distribuição geográfica dos restos de Hypsilophodon, exclusivos da Ilha de Wight, demonstrando o caráter endêmico da espécie e a importância histórica da localidade.

Mapa de distribuição geográfica dos restos de Hypsilophodon, exclusivos da Ilha de Wight, demonstrando o caráter endêmico da espécie e a importância histórica da localidade.

1974

The Ornithischian Dinosaur Hypsilophodon from the Wealden of the Isle of Wight

Galton, P.M. · Bulletin of the British Museum (Natural History), Geology

A monografia definitiva sobre o Hypsilophodon, com 152 páginas e 64 figuras. Galton descreve sistematicamente todos os espécimes conhecidos depositados no Museu Britânico (Natural History) e documenta em detalhe a geologia da Formação Wessex, a preservação tafonômica dos espécimes e cada elemento esquelético. A seção de miologia reconstruiu os músculos do animal com base em comparação com aves e crocodilos modernos. Galton calcula que o Hypsilophodon era capaz de atingir velocidades de até 40 km/h graças às proporções dos membros posteriores e à cauda rígida para equilíbrio. O trabalho inclui análise biogeográfica e paleoecológica, descrevendo o ambiente da ilha no Cretáceo Inferior. Esta monografia permanece como a referência anatômica fundamental para qualquer pesquisa sobre a espécie mais de 50 anos após sua publicação.

Réplica do esqueleto de Hypsilophodon em Bruxelas, baseada nos espécimes descritos por Galton em sua monografia de 1974.

Réplica do esqueleto de Hypsilophodon em Bruxelas, baseada nos espécimes descritos por Galton em sua monografia de 1974.

Proporções dorsoventrais das vértebras caudais anteriores de ornitópodes selecionados. O Hypsilophodon está entre os táxons comparados neste diagrama anatômico.

Proporções dorsoventrais das vértebras caudais anteriores de ornitópodes selecionados. O Hypsilophodon está entre os táxons comparados neste diagrama anatômico.

2008

The 'dermal armour' of the ornithopod dinosaur Hypsilophodon from the Wealden (Early Cretaceous: Barremian) of the Isle of Wight: a reappraisal

Butler, R.J. & Galton, P.M. · Cretaceous Research

Butler e Galton revisam o material fóssil de Hypsilophodon no Natural History Museum de Londres e reinterpretam as estruturas semelhantes a placas que haviam sido descritas por Hulke em 1873 como possível armadura dérmica. Usando análise morfológica comparativa com outros ornitópodes, os autores demonstram que essas estruturas estão associadas às superfícies laterais das seções distais das costelas dorsais anteriores e representam placas cartilaginosas intercostais mineralizadas, não escudos ósseos dérmicos. O trabalho sugere que tais placas intercostais eram provavelmente generalizadas entre os ornitópodes basais, mas raramente preservadas devido a variações no grau e timing da mineralização. Esta reinterpretação remove o Hypsilophodon da categoria de dinossauros blindados e esclarece a função dessas estruturas no suporte respiratório.

Reconstituição do ecossistema da Formação Wessex com Hypsilophodon foxii junto de Baryonyx, Neovenator e outros contemporâneos da Ilha de Wight.

Reconstituição do ecossistema da Formação Wessex com Hypsilophodon foxii junto de Baryonyx, Neovenator e outros contemporâneos da Ilha de Wight.

Modelo de Hypsilophodon no sítio icnológico El Peladillo. As estruturas intercostais mineralizadas estudadas por Butler e Galton (2008) seriam invisíveis externamente, assim como nesta reconstituição.

Modelo de Hypsilophodon no sítio icnológico El Peladillo. As estruturas intercostais mineralizadas estudadas por Butler e Galton (2008) seriam invisíveis externamente, assim como nesta reconstituição.

2015

The systematic relationships and biogeographic history of ornithischian dinosaurs

Boyd, C.A. · PeerJ

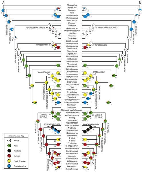
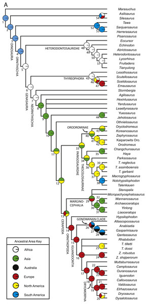
Boyd apresenta a análise filogenética mais ampla já realizada sobre os ornitísquios basais até então, com 255 caracteres avaliados em 65 espécies. O resultado é de alto impacto para o entendimento do Hypsilophodon: ele é recuperado como o único ornitópode não iguanodontiano, posição que o distingue de todos os outros ex-membros da família Hypsilophodontidae, que são realocados em Parksosauridae como grupo-irmão de Cerapoda. Essa descoberta dissolve formalmente a hipótese de uma família Hypsilophodontidae monofilética. O trabalho propõe ainda uma origem Gondwânica para Dinosauria e uma diversificação asiática dos neornistísquios basais. Publicado como open access em PeerJ, com dados suplementares e matriz disponíveis, tornou-se referência filogenética fundamental para todos os estudos subsequentes sobre ornitópodes basais.

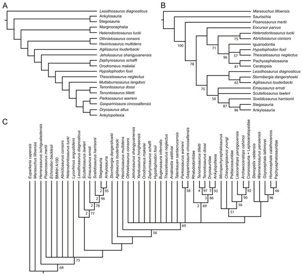
Cladograma simplificado de Iguanodontia baseado em Norman (2004), mostrando a posição do Hypsilophodon na base do grupo, conforme revisado por análises filogenéticas modernas.

Cladograma simplificado de Iguanodontia baseado em Norman (2004), mostrando a posição do Hypsilophodon na base do grupo, conforme revisado por análises filogenéticas modernas.

Silhueta de Hypsilophodon foxii baseada na reconstrução de Scott Hartman. A posição filogenética isolada do Hypsilophodon, confirmada por Boyd (2015), é refletida na morfologia única do animal.

Silhueta de Hypsilophodon foxii baseada na reconstrução de Scott Hartman. A posição filogenética isolada do Hypsilophodon, confirmada por Boyd (2015), é refletida na morfologia única do animal.

2017

A basal ornithischian dinosaur from the Aptian of the Czech Republic

Madzia, D., Boyd, C.A. & Mazuch, M. · Journal of Systematic Palaeontology

Madzia, Boyd e Mazuch descrevem um novo ornitísquio basal do Aptiano da República Tcheca e realizam uma análise filogenética que propõe um reposicionamento significativo do Hypsilophodon: em vez de ornitópode basal, séria o táxon-irmão de Cerapoda, fora de Ornithopoda stricto sensu. Esta posição, se confirmada, teria implicações profundas para a compreensão da evolução dos neornistísquios. O trabalho exemplifica o debate filogenético contínuo sobre o Hypsilophodon, cujas relações permaneceram instáveis em análises dos anos 2010. A instabilidade reflete tanto a morfologia plesiomórfica do animal quanto a preservação incompleta de caracteres-chave. O artigo é importante para compreender como o Hypsilophodon continua sendo um táxon-problema fundamental nas análises filogenéticas de ornitísquios.

Reconstituição de Hypsilophodon foxii. A posição filogenética incerta do animal, discutida por Madzia et al. (2017), não altera sua morfologia externa característica.

Reconstituição de Hypsilophodon foxii. A posição filogenética incerta do animal, discutida por Madzia et al. (2017), não altera sua morfologia externa característica.

Cladograma de Iguanodontia baseado em Norman (2004). O debate sobre se o Hypsilophodon pertence a Ornithopoda ou é grupo-irmão de Cerapoda, como proposto por Madzia et al. (2017), ilustra as incertezas filogenéticas do grupo.

Cladograma de Iguanodontia baseado em Norman (2004). O debate sobre se o Hypsilophodon pertence a Ornithopoda ou é grupo-irmão de Cerapoda, como proposto por Madzia et al. (2017), ilustra as incertezas filogenéticas do grupo.

2010

The plant debris beds of the Early Cretaceous (Barremian) Wessex Formation of the Isle of Wight, southern England: their genesis and palaeontological significance

Sweetman, S.C. & Insole, A.N. · Palaeogeography, Palaeoclimatology, Palaeoecology

Sweetman e Insole investigam as camadas de detritos vegetais da Formação Wessex (Barremiano) na Ilha de Wight e reconstroem o paleoclima e paleoambiente em que o Hypsilophodon viveu. Os dados sedimentológicos e paleobotânicos indicam um clima quente a muito quente, com estações secas e úmidas marcadas, similares às savanas modernas. A flora era dominada por coníferas da família Cheirolepidiaceae. O trabalho documenta a presença de bivalves de água doce, insetos, peixes, pterossauros e múltiplos gêneros de dinossauros coexistindo na planície de inundação. As camadas de detritos vegetais preservaram excepcionalmente insetos e material vegetal, oferecendo uma janela única para o ecossistema do Cretáceo Inferior europeu. Este contexto paleoambiental é fundamental para entender as pressões seletivas que moldaram a ecologia do Hypsilophodon.

Desenho de Hypsilophodon foxii por Nobu Tamura. A vegetação baixa ao redor do animal reflete o ambiente de planície de inundação descrito por Sweetman e Insole (2010) para a Formação Wessex.

Desenho de Hypsilophodon foxii por Nobu Tamura. A vegetação baixa ao redor do animal reflete o ambiente de planície de inundação descrito por Sweetman e Insole (2010) para a Formação Wessex.

Reconstituição histórica (c.1904) de herbívoros incluindo Hypsilophodon a partir de dados de pegadas. A pesquisa de paleoambiente de Sweetman e Insole (2010) contextualizou como esses animais se moviam nas planícies do Barremiano.

Reconstituição histórica (c.1904) de herbívoros incluindo Hypsilophodon a partir de dados de pegadas. A pesquisa de paleoambiente de Sweetman e Insole (2010) contextualizou como esses animais se moviam nas planícies do Barremiano.

2019

A new basal ornithopod (Dinosauria: Ornithischia) from the Early Cretaceous of Texas

Andrzejewski, K.A., Winkler, D.A. & Jacobs, L.L. · PLOS ONE

Andrzejewski, Winkler e Jacobs descrevem Convolosaurus marri, um novo ornitópode basal do Aptiano do Texas, com base em mais de 29 indivíduos do sítio Proctor Lake. A análise filogenética posiciona o novo táxon em uma clado com Iguanodontia, exclusivo do Hypsilophodon foxii, reforçando a posição isolada do Hypsilophodon como o único ornitópode não iguanodontiano. O trabalho fornece dados biogeográficos sobre a distribuição dos ornitópodes basais na América do Norte no Cretáceo Inferior e demonstra que formas similares ao Hypsilophodon existiam em outros continentes, mas com relações filogenéticas distintas. O estudo é relevante para entender a radiação dos pequenos herbívoros bípedes no Cretáceo e a posição única do Hypsilophodon na árvore filogenética dos ornitísquios.

Comparação de reconstituições de hipsilofodontídeos mostrando a diversidade morfológica do grupo que inclui o Hypsilophodon e seus parentes em diferentes continentes.

Comparação de reconstituições de hipsilofodontídeos mostrando a diversidade morfológica do grupo que inclui o Hypsilophodon e seus parentes em diferentes continentes.

Reconstituição do crânio de Hypsilophodon foxii baseada no molde AMNH 28496. A morfologia craniana única do Hypsilophodon — com bico córneo e dentição em folha — está entre os caracteres filogenéticos discutidos por Andrzejewski et al. (2019).

Reconstituição do crânio de Hypsilophodon foxii baseada no molde AMNH 28496. A morfologia craniana única do Hypsilophodon — com bico córneo e dentição em folha — está entre os caracteres filogenéticos discutidos por Andrzejewski et al. (2019).

2024

Palaeoenvironment and taphonomy of the Hypsilophodon Bed, Lower Cretaceous Wessex Formation, Isle of Wight

Marsden, M.K. et al. · Journal of the Geological Society

Marsden e colegas realizam a análise tafonômica e paleoambiental mais completa já publicada sobre o Hypsilophodon Bed, a camada geológica da qual a maioria dos espécimes de Hypsilophodon foi recuperada desde meados do século XIX. Usando sedimentologia, geoquímica e análise tafonômica detalhada de espécimes do Natural History Museum de Londres, os autores demonstram que a acumulação dos fósseis resultou de processos graduais, e não de um único evento catastrófico de morte em massa como proposto por pesquisadores anteriores. O trabalho reconstrói o paleoambiente como planície de inundação semelhante com fauna e flora diversificadas. O artigo é o estudo mais moderno e completo sobre o contexto geológico do Hypsilophodon e contribui para entender como os fósseis foram preservados ao longo de milhões de anos.

Reconstituição de Hypsilophodon no Parc des Dinosaures de Mèze, França, mostrando o animal em postura terrestre. O espécime estudado por Marsden et al. (2024) é um dos mais bem preservados da espécie.

Reconstituição de Hypsilophodon no Parc des Dinosaures de Mèze, França, mostrando o animal em postura terrestre. O espécime estudado por Marsden et al. (2024) é um dos mais bem preservados da espécie.

Fauna de dinossauros da Formação Wessex, o contexto paleoecológico do Hypsilophodon Bed analisado por Marsden et al. (2024). Hypsilophodon aparece entre os herbívoros de menor porte.

Fauna de dinossauros da Formação Wessex, o contexto paleoecológico do Hypsilophodon Bed analisado por Marsden et al. (2024). Hypsilophodon aparece entre os herbívoros de menor porte.

2023

Vectidromeus insularis, a new hypsilophodontid dinosaur from the Lower Cretaceous Wessex Formation of the Isle of Wight, England

Longrich, N.R. et al. · Cretaceous Research

Longrich e colegas descrevem Vectidromeus insularis, um novo ornitópode hipsilofodontídeo da Formação Wessex da Ilha de Wight, contemporâneo do Hypsilophodon foxii. O espécime, um juvenil com partes da cintura pélvica, membros posteriores e vértebras caudais, revela que a Formação Wessex abrigava pelo menos dois gêneros distintos de pequenos ornitópodes bípedes. O trabalho realiza análise comparativa detalhada com o Hypsilophodon, esclarecendo quais caracteres são diagnósticos de cada gênero e quais são compartilhados. A descoberta demonstra que os pequenos herbívoros bípedes eram mais diversificados na Europa do Cretáceo Inferior do que se imaginava. Para o estudo do Hypsilophodon, este trabalho é importante pois fornece critérios taxonômicos mais precisos para identificar espécimes e estabelece o contexto da diversidade de hipsilofodontídeos na ilha.

Silhueta do espécime tipo de Vectidromeus insularis em escala com Hypsilophodon foxii, por Nick Longrich (2023). A comparação mostra as diferenças morfológicas entre os dois hipsilofodontídeos da Ilha de Wight.

Silhueta do espécime tipo de Vectidromeus insularis em escala com Hypsilophodon foxii, por Nick Longrich (2023). A comparação mostra as diferenças morfológicas entre os dois hipsilofodontídeos da Ilha de Wight.

Esqueleto montado de Hypsilophodon no Melbourne Museum. A descoberta de Vectidromeus insularis por Longrich et al. (2023) revelou que pelo menos dois gêneros de hipsilofodontídeos viveram na Formação Wessex.

Esqueleto montado de Hypsilophodon no Melbourne Museum. A descoberta de Vectidromeus insularis por Longrich et al. (2023) revelou que pelo menos dois gêneros de hipsilofodontídeos viveram na Formação Wessex.

2018

The bone microstructure of polar 'hypsilophodontid' dinosaurs from Victoria, Australia

Herne, M.C. et al. · Scientific Reports

Herne e colegas analisam a microestrutura óssea de 18 espécimes de ornitópodes hipsilofodontídeos polares do Cretáceo Inferior de Victoria, Austrália, que na época viviam dentro do Círculo Antártico. O trabalho fornece a primeira descrição ontogenética detalhada com dados de crescimento de vários espécimes para qualquer dinossauro do Círculo Antártico. Os resultados mostram crescimento mais rápido nos três primeiros anos de vida, com maturidade esquelética entre cinco e sete anos. O tecido cortical interno é principalmente fibrolaminar, enquanto o córtex médio e externo apresenta tecido de fibra paralela menos organizado. Não há evidências de hibernação ou torpor estacional. Embora o estudo enfoque espécimes australianos e não o Hypsilophodon foxii diretamente, fornece dados comparativos essenciais sobre fisiologia e crescimento do grupo hipsilofodontídeo ao qual o Hypsilophodon pertence.

Molde de Hypsilophodon foxii no Museu Americano de História Natural. Espécimes e moldes como este foram usados em estudos comparativos de histologia óssea entre hipsilofodontídeos de diferentes latitudes.

Molde de Hypsilophodon foxii no Museu Americano de História Natural. Espécimes e moldes como este foram usados em estudos comparativos de histologia óssea entre hipsilofodontídeos de diferentes latitudes.

Diagrama da mandíbula de Hypsilophodon foxii baseado no material figurado em Galton (1974). A morfologia mandibular é um dos caracteres fisiológicos relevantes para estudos de crescimento e dieta do grupo.

Diagrama da mandíbula de Hypsilophodon foxii baseado no material figurado em Galton (1974). A morfologia mandibular é um dos caracteres fisiológicos relevantes para estudos de crescimento e dieta do grupo.

NHMUK PV R 5829 (grande espécime adulto) — Natural History Museum, Londres, Reino Unido

Ghedoghedo, CC BY-SA 3.0

NHMUK PV R 5829 (grande espécime adulto)

Natural History Museum, Londres, Reino Unido

Completude: ~60%
Encontrado em: 1868
Por: Reverendo William Fox

O maior espécime conhecido de Hypsilophodon, montado em 1934 por Louis Parsons e Frank Barlow em postura ereta (depois revisada em 1992 para postura horizontal). Ficou em exposição no NHM até 2016 e serviu como base para a nova escultura em bronze instalada nos jardins do museu em 2024.

NHMUK PV R 197 (holótipo — crânio Fox) — Natural History Museum, Londres, Reino Unido

Ghedoghedo, CC BY-SA 3.0

NHMUK PV R 197 (holótipo — crânio Fox)

Natural History Museum, Londres, Reino Unido

Completude: ~30% (crânio)
Encontrado em: 1868
Por: Reverendo William Fox

O holótipo da espécie, um crânio coletado pelo reverendo William Fox na Ilha de Wight. Este espécime foi o material original descrito por Thomas Henry Huxley em 1869-1870 e serviu de base para o estabelecimento do gênero e espécie. A análise CT do crânio em 2024 permitiu pela primeira vez reconstruir com precisão a anatomia craniana interna.

Espécime do Oxford University Museum of Natural History — Oxford University Museum of Natural History, Oxford, Reino Unido

Ballista, CC BY-SA 3.0

Espécime do Oxford University Museum of Natural History

Oxford University Museum of Natural History, Oxford, Reino Unido

Completude: ~55%
Encontrado em: 1868
Por: Reverendo William Fox

Esqueleto montado em exposição permanente no Museum of Natural History de Oxford, um dos poucos espécimes de Hypsilophodon fora do Natural History Museum de Londres. O espécime permite aos visitantes observar de perto a proporção dos membros posteriores longos, a cauda rígida e a estrutura bípede do animal.

O Hypsilophodon nunca conquistou o estrelato no cinema ou nas séries de grande orçamento, mas é uma presença constante nos documentários científicos mais respeitados sobre dinossauros. Na série Walking with Dinosaurs da BBC (1999), ele aparece como representativo dos pequenos herbívoros do Cretáceo europeu. Séries mais recentes como Dinosaur Revolution (2011) e Planet Dinosaur (2011) voltaram a incluí-lo, sempre enfatizando sua agilidade como corredor e seu papel de presa vulnerável no ecossistema da Formação Wessex. Na cultura educacional, o Hypsilophodon tem importância desproporcional ao seu tamanho: a história da sua interpretação equivocada como arborícola e a sua correção por Galton tornaram-se estudos de caso clássicos sobre como a ciência revisa suas próprias hipóteses. Produções para crianças como Dino Dana representam o animal com cuidado científico crescente, ajudando a construir uma imagem mais precisa do que as representações de koala pré-histórico que dominaram o século XX.

Animatrônico do T-rex da franquia Jurassic Park com o Jeep característico da série

Animatrônico em tamanho real do T-rex da franquia Jurassic Park, com o Jeep vermelho icônico da série — Amaury Laporte · CC BY 2.0

1999 📹 Walking with Dinosaurs — Tim Haines Wikipedia →
2011 📹 Dinosaur Revolution — Erik Nelson Wikipedia →
2011 📹 Planet Dinosaur — Nigel Paterson Wikipedia →
2017 🎨 Dino Dana — J.J. Johnson Wikipedia →
2022 📹 Prehistoric Planet — Jon Favreau Wikipedia →
Dinosauria
Ornithischia
Neornithischia
Ornithopoda
Hypsilophodontidae
Primeiro fóssil
1849
Descobridor
Reverendo William Fox
Descrição formal
1869
Descrito por
Thomas Henry Huxley
Formação
Wessex Formation
Região
Ilha de Wight, Inglaterra
País
Reino Unido
📄 Artigo de descrição original

Curiosidade

Por mais de 60 anos, os livros de ciência retrataram o Hypsilophodon como um 'coalá pré-histórico' que vivia agarrado às árvores como abrigo contra predadores. Essa ideia, popularizada por Othenio Abel em 1912 e Gerhard Heilmann em 1926, foi definitivamente refutada por Peter Galton apenas em 1969-1971 — quando ele provou que o primeiro dedo do pé não era oponível e as garras eram retas demais para agarrar galhos.